网站首页
公司慨况
企业文化
资质荣誉
生产设备
购车流程
售后服务
湖北楚顺汽车有限公司与研究院共同着手研究开发具有一定市场潜力,技术含量高、高精尖的产品,提升企业的核心竞争力,寻找新的市场突破。
新闻资讯
企业文化
资质荣誉
生产设备
购车流程
售后服务
湖北楚顺汽车有限公司与研究院共同着手研究开发具有一定市场潜力,技术含量高、高精尖的产品,提升企业的核心竞争力,寻找新的市场突破。
产品中心
企业文化
资质荣誉
生产设备
购车流程
售后服务
湖北楚顺汽车有限公司与研究院共同着手研究开发具有一定市场潜力,技术含量高、高精尖的产品,提升企业的核心竞争力,寻找新的市场突破。
营销服务
企业文化
资质荣誉
生产设备
购车流程
售后服务
湖北楚顺汽车有限公司与研究院共同着手研究开发具有一定市场潜力,技术含量高、高精尖的产品,提升企业的核心竞争力,寻找新的市场突破。
技术服务
企业文化
资质荣誉
生产设备
购车流程
售后服务
湖北楚顺汽车有限公司与研究院共同着手研究开发具有一定市场潜力,技术含量高、高精尖的产品,提升企业的核心竞争力,寻找新的市场突破。
联系我们
企业文化
资质荣誉
生产设备
购车流程
售后服务
湖北楚顺汽车有限公司与研究院共同着手研究开发具有一定市场潜力,技术含量高、高精尖的产品,提升企业的核心竞争力,寻找新的市场突破。
产品中心
危化液罐专用车系列
市政环卫专用车系列
厢式运输专用车系列
道路清障专用车系列
应急消防专用车系列
工程自卸专用车系列
X系列
首页
>
产品中心
>
应急消防专用车系列
>
水罐/泡沫消防车
>
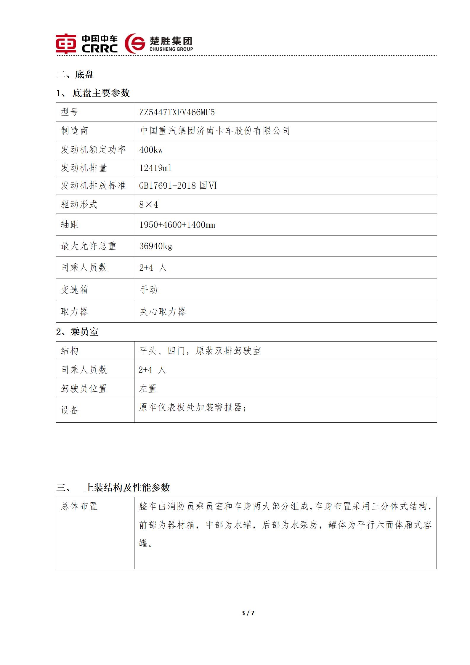
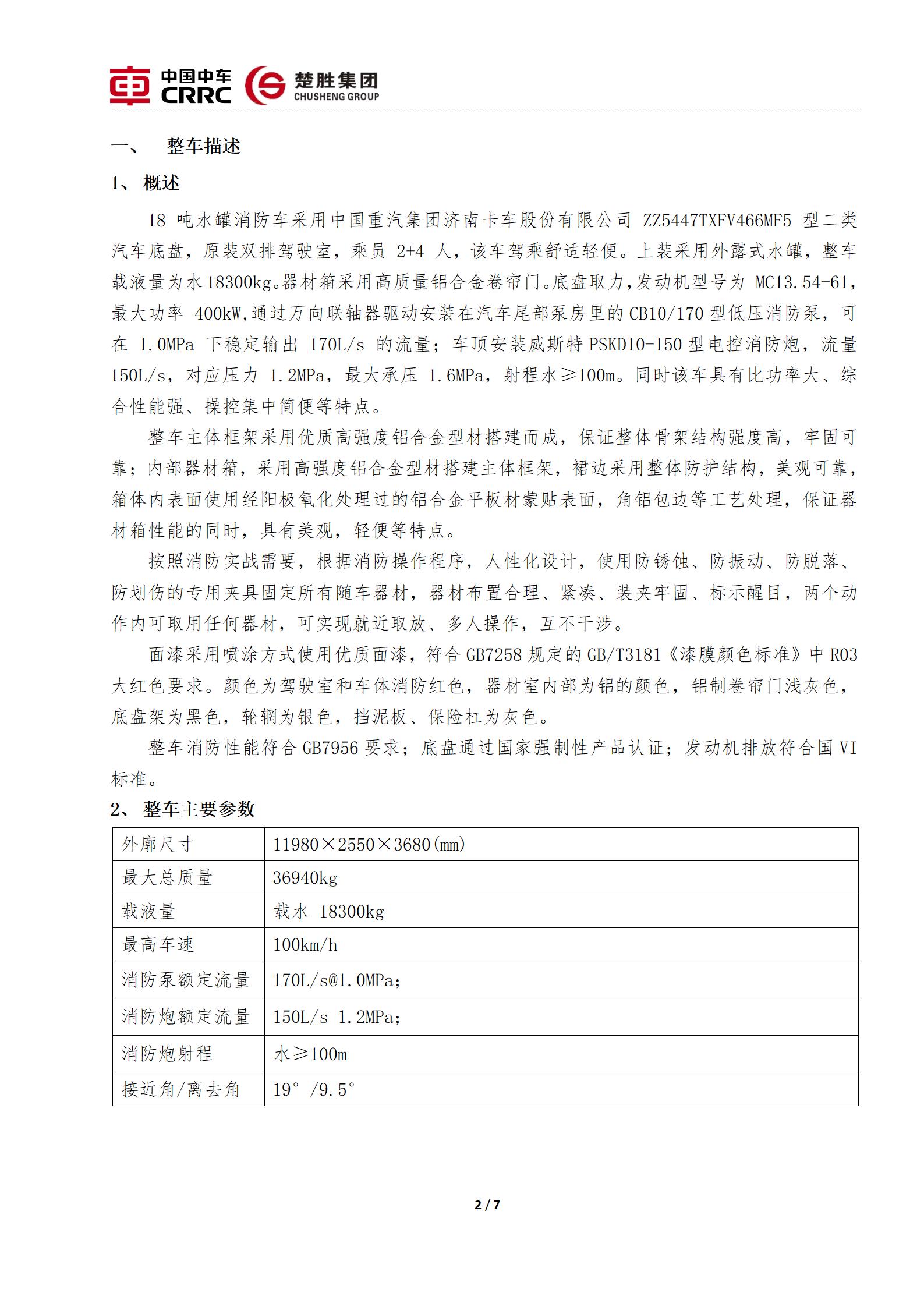
楚胜牌CSC5370GXFSG180/Z6型水罐消防车
凡在湖北楚顺汽车有限公司购买的专用车,底盘部分由全国服务站联保,专用部分我公司三包服务一年,终身负责维修并提供终身免费技术服务,售后服务四十八小时到位处理。
产品介绍
产品实拍图片
产品参数
关闭
上一篇:
楚胜牌 CSC5140TXFJY90/S6 型 抢险救援消防车
下一篇:
楚胜牌 CSC5100GXFSG40/06 型五十铃水罐消防车
相关产品
楚胜牌CSC5080GXFSL20型森林消防车
Q6型泡沫消防车,消防车,楚胜汽车集团
楚胜牌CSC5150GXFSG50/E6型水罐消防车
2吨3360轴距庆铃泡沫